企业经营过程中调整注册资本是比较常见的运作方式之一,调整注册资金一种是增资另一种是减资,今天企筹企服就来和大家说一说公司减资流程和所需要的材料有哪些。帮助企业高效的完成资本结构的调整。

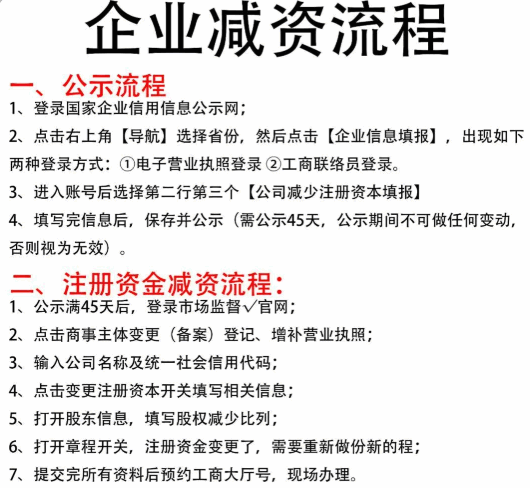
公司减资的流程是什么?
1、首先要由股东会或者股东大会依法作出决议,一般是需要经过代表三分之二以上表决权的股东通过,决议上会明确减资的原因、方式、金额,还会对章程进行修改以及债务清偿。
2、之后还需要企业编制资产负债表和财产清单,在作出减资决议起的10天内需要书面通知已知债权人,要在30天内通过报纸或者国家企业信用信息公示系统发布减资公告,公告期是45天,债权人要在接到通知的30天内要求清偿。
3、公示期满之后就可以向税务机关申请注册资本变更登记,需要提交的有公司登记(备案)申请书、修改章程的决议/决定、修改后的章程或章程修正案、债务清偿或担保情况说明等材料。
4、通过报纸公告的需提交报纸样张,通过公示系统公告的可免交公告材料;审核通过后换发载明新注册资本的营业执照,并同步办理税务信息备案及必要的。
5、审核通过之后还需要载明注册资本的营业执照,并且同步办理税务信息备案及必要的银行账户信息更新等后续事项。

公司减资需要的材料有哪些?
1、营业执照正副本原件、最新公司章程及修正案、股东会决议(需2/3以上股东同意并签字)、法定代表人身份证复印件、刊登减资公告的报纸原件、债务清偿或担保情况说明、最近期的资产负债表和财产清单。
2、如果是实缴资本减少可能还需要验资报告,同时要填写公司变更登记申请书和委托代理人授权书,外资企业还需额外提供商务部门的批文,记得所有材料都要加盖公章。
一般什么情况下公司会选择减资?
1、实际经营情况发生了变化。比如公司业务规模缩小了,用不着原来那么多的注册资本;
2、如果股东有想退出的,公司也是需要减少相应的资本。
3、公司一直亏损,想要通过减资来改善财务状况。有时候公司合并或者分立之后,发现注册资本过多也是会考虑减资的。
4、还有可能是公司为了调整业务方向,或者所在行业对注册资本降低了。
5、不管是哪种原因,都要确保不会影响还债能力,不能损害债权人的利益,同时还要保证减资后公司能正常运转。
通过上述的表述,相信对“公司减资流程和需要的材料有哪些”都已经有了全面的了解。如果您在办理过程中遇到任何的疑问,欢迎随时联系我们,我们将为您提供专业、高效的解决方案!24小时免费咨询电话:17320189378(微信同号)!

专业预审、材料优化! 省心代办,节省时间! 全程托管,一站式搞定!
复制微信号